Потроху читаючи бортовик @RusLanCk на тепер уже недружньому для нас ресурсі, давно пускав слину на один з його винаходів. Це був блок ДХВ v4.
Кусок роботи це був добрий, навіть не в плані заліза, а в плані написання прошивки. Але все ж я наважився.
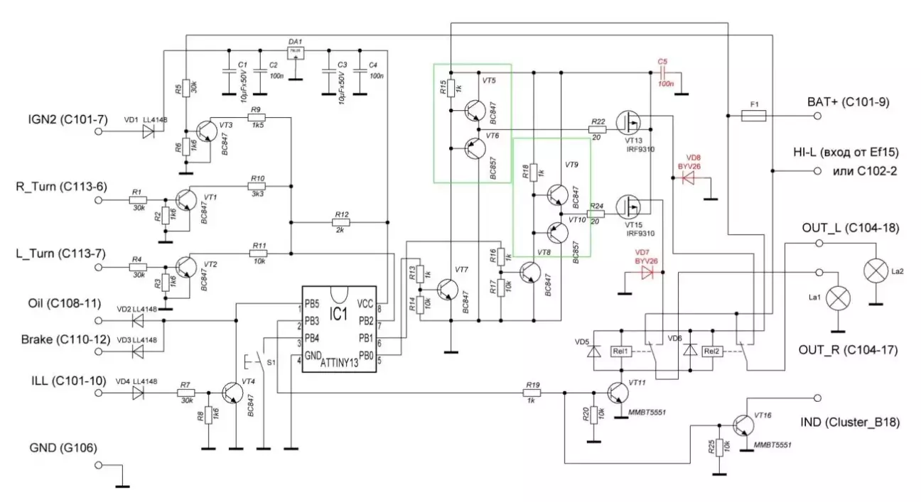
Розробка Руслана забезпечує:
- Роздільне плавне розжарювання/затухання ламп дальнього світла
- Можливість налаштування яскравості світла - 8 кроків від 6,25 до 50 % яскравості лампи
- Затухання відповідної лампи при увімкненні повороту для чіткої ідентифікації маневра
- Блокування увімкнення ДХВ при наступних умовах (одній або декількох):
а) двигун не заведений (датчик тиску масла);
б) піднятий важіль ручного гальма;
в) увімкнені габарити або ближнє світло (залежить від підключення).
- Примусове вимкнення роботи ДХВ потрійним увімкненням габаритів чи підняттям важеля ручного гальма на протязі 1,5 сек
- Відокремлення ланцюгів ДХВ від ланцюгів керування дальнім світлом в салоні для мінімізації впливу завад від роботи ШІМ-контролера
- Під час моргання дальнім світлом контролер ДХВ (силові виходи) відключаються від ламп за допомогою додаткових реле.
Плату одразу не робив, а проаналізувавши схему Руслана, вирішив спочатку відкатати прошивку на макеті. В якості нього виступила Ардуїно Нано, декілька світлодіодів та кнопок, щоб імітувати вхідні сигнали.
Працював наскоками, коли був вільний час та натхнення і ось через місяць чи півтора з'явивися кінцевий варіант прошивки, який можна було заливати в готовий пристрій.
Зараз вже не згадаю, чи давав тоді Рус файли для рукоблудія, але плату розводив сам дивлячись на схему і фотки готового пристрою. Може по розмірам і не вгадав та задіяв входи і виходи МК не так як на схемі у автора, але сама ідея така ж.

Для розробки своєї довелося пару годин посидіти в SprintLayout і народилося ось таке
@RusLanCk, вибач друже, я тут увіковічився, бо все ж таки робив сам ))).
Чому v2.0 може виникнути питання? Бо в першій версії плати, сигнал на індикатор увімкнення ДХО був взятий з колектора транзистора VT11, який вмикає реле. А в другій версії я додав окремий транзистор для індикатора. Хто з нас перший до цього додумався Рус чи я - не знаю ))). Але точно пам'ятаю, що ми з ним на цю тему спілкувалися по телефону. Навіть обставини пам'ятаю - ми тоді в 2021-му з сім'єю були на відпочинку в Чорноморську, я сидів на узбережжі і потягував пивко під розмову......
Тоді ще у мене стояла плата v1.0.
Море...... Тільки спогади лишилися..... Тварі....
Ех... повертаємся до теми.
Крім того в другій версії, на плату в ланцюги стоянкового гальма і лампи тиску мастила були додані місця ще під два транзистори з обв'язкою, щоб вже вони вмикали транзистор VT4, а не так як на схемі Руслана.
Чому так? На то були свої причини, бо намагався пофіксити один несуттєвий баг.
Блокування увімкнення ДХВ у мене зроблено не так, як у Руса, а однократним увімкненням габаритів чи підняттям важеля ручного гальма на протязі 1 сек.
По схемі Руслана видно, що ці обидва сигнали прилітають на один вхід МК. Тільки від габаритів він перевертається через VT4, а від кінцевика стоянкового гальма йде просто через діод.
У мене, при такому алгоритмі, блокування ДХВ від габаритів працювало добре, а від кінцевика стоянкового гальма - через раз. У першій версії плати грався і затримкою, і сидів з осцилом дивлячись на форму сигналу від кінцевика, але ради дати не міг.
Йдемо далі.
Почав запаювати деталі на виготовлену плату. В нагоді стали раніше придбані на Алі мікроконтролери, та транзистори.


Прошивку в мікроконтролер заливав за допомогою Arduino Uno в якості ISP програматора, попередньо завантаживши в неї відповідний скетч.
Пам'ятаю, як почав перевіряти першу версію на столі на реальних лампах 😁...
При тестуванні на світлодіодах в процесі написання і редагування прошивки було все норм, а тут з реальним навантаженням щось пішло не так з ШІМ... було чутно відчутний високочастотний писк під час розгоряння ламп.
Дзвінок другу, пояснення проблеми і він мене натикав носом, за що я йому вдячний ))).
TCCR0B = TCCR0B & B11111000 | B00000011; // "таймер 0" ділення на 64 для зменшення частоти ШИМ (1 000 000 Гц/64/255 = 61,27 Гц)
Ось воно де було. Але тепер потрібно буде підправити всі часові параметри в прошивці з врахуванням ділення на 64. Ну то вже дрібниці.
Підключав і встановлював знов же таки по рекомендаціям Руслана. Добрий проміжок часу потрібно було простояти раком під капотом, щоб все зробити так як треба.

Коли закінчував уже під вечір, то спина не розгиналась. Але радості не було меж, коли воно запрацювало так, як треба.
Основний алгоритм роботи майже такий, як у Руслана, але я не став ставити кнопку вибору режиму яскравості, а одразу прописав в прошивці 25% яскравості - робив же в одиничному екземплярі для себе. Та й якщо щось не сподобається, то поміняти яскравість - декілька хвилин роботи з ноутом. І вищезгадане блокування увімкнення ДХВ у мене зроблено однократним увімкненням габаритів чи підняттям важеля ручного гальма на протязі 1 сек (у Руслана трикратним на протязі 1,5 сек). Мабуть і собі треба зробити більший проміжок, але все ніколи.
А тут алгоритм Руслана.
На завершення скажу - оце і є справжні ДХВ, які відповідають вимогам:
- ДСТУ UN/ECE R 48-02:2002 "Єдині технічні приписи щодо офіційного затвердження дорожніх транспортних засобів стосовно встановлення засобів освітлення та світлової сигналізації" (Правила ЄЕК ООН №48-02:2001, IDT);
- Правилам ЄЕК ООН №87-00;
які застосовуються в Україні відповідно до Женевської Угоди 1958р.
Саме так, а не увімкнені вдень протитуманні фари, або оте китайське "туліво" у вигляді світлодіодних стрічок, яке ліплять незрозуміло для чого.
ДХО повинні виконувати свою основну задачу - забезпечувати кращу видимість ТЗ на дорозі під час його руху в денну пору доби, а не просто жевріти аби як, що вже з відстані 200 - 300 м в сонячну погоду їх ніхера не видно.
Нахіба воно таке? Щоб просто було, чи просто абияк світило? Смисл?
Якось так.
Всім миру!!!
Пробіг 161100 км.