Привіт, друзі! Знову я, з черговою реальною історією з гаража для driver.top. Цього разу побратим приїхав з Chery Amulet, на якому раптово засвітився індикатор ABS. Зима, сніг, мороз – ідеальні умови для таких сюрпризів. Розповідаю все по поличках, як було насправді.
Початок проблеми. Знак ABS загорівся в дорозі
Все сталося під час руху. Погода жахлива: сильний сніг, температура далеко за мінус. Побратим одразу подумав – напевно, намерз лід на датчику колісної швидкості, і ABS «збожеволів». Перша думка класична: замінити датчик і забути.
Його прохання до мене було простим: прочитати помилку сканером, сказати, який саме датчик, а він сам купить і поміняє. Здавалось би, справа на 15 хвилин.
Два діагностичних роз’єми в Amulet – не плутайте!
Багато хто не знає, але в Chery Amulet два різні діагностичних роз’єми:
- Один під капотом (3-контактний) – тільки двигун.
- Другий у салоні – для ABS, подушок безпеки та інших систем.
Щоб дістатися до «правильного» роз’єму для ABS, треба частково зняти пластик під кермом, залізти вглиб і знайти там стандартний OBD2. Не найзручніше місце, але реально.

Scanmatik, на жаль, ABS не прочитав. А от Launch впорався без проблем. Помилка:
00290 – датчик обертів лівого заднього колеса.
00290 Wheel rpm senor RL-g46
Побратим вже відкрив сайт з запчастинами, готовий замовляти. Але я сказав: «Стоп, спочатку перевіримо."
Перевірка датчиків. Опір в нормі – але проблема лишається
Роз’єм датчика заднього лівого колеса знаходиться під заднім сидінням, під килимком. І там дуже зручно для діагностики: лівий і правий датчики легко переплутати, бо роз’єми однакові.

Зняли сидіння, підняли килимок, мультиметром міряємо опір:
- Лівий – майже 1 кОм
- Правий – практично те саме
Обидва в межах норми. Перекидаємо роз’єми місцями (лівий датчик тепер підключений до правого дроту і навпаки). Дивимося помилку – все одно 00290, ліве заднє колесо.
Висновок: датчик цілий. Проблема точно не в ньому.
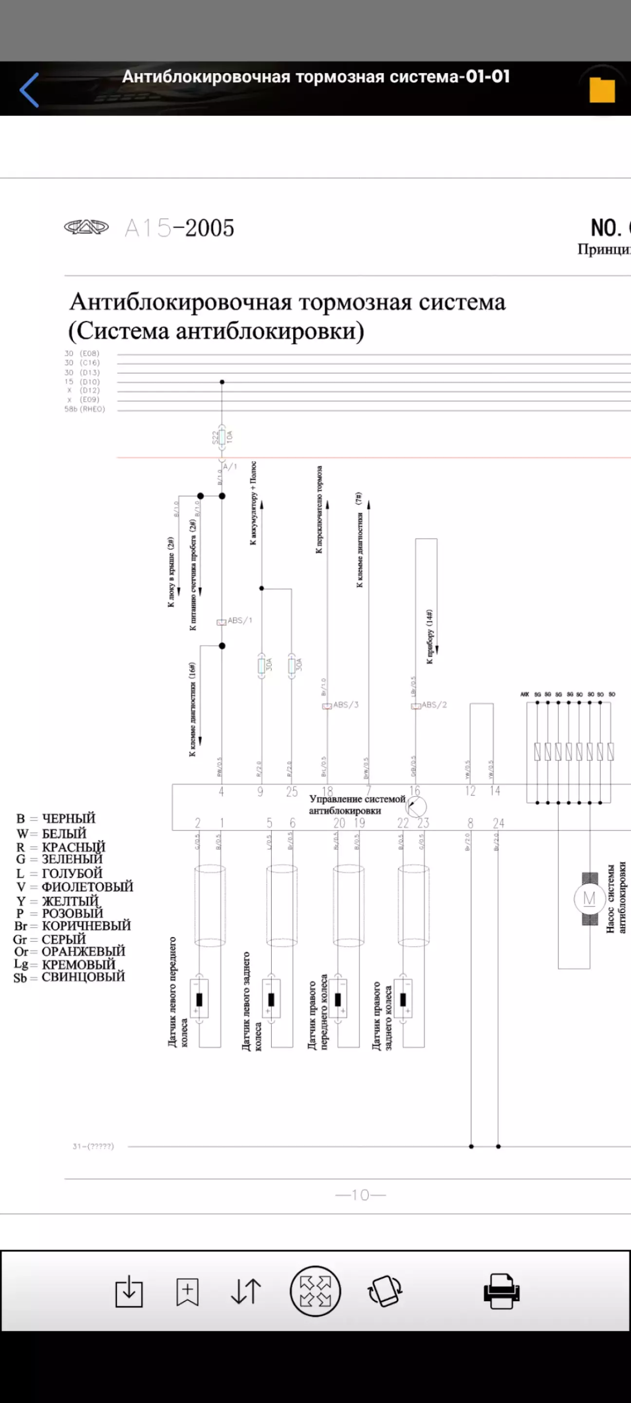
Проводка? Чи блок ABS? Шукаємо схему
Далі логічно – або обрив/замикання в проводці, або проблема в самому блоці ABS (найгірший варіант).
Знаходимо схему в додатку Carmin. Безкоштовний, але з рекламою.
Знімаємо роз’єм з блоку ABS (він знаходиться зліва під капотом).
Міряємо опір датчиків безпосередньо на пінах блоку:

-Лівий задній – ~1 кОм
- Правий задній – ~1 кОм
Знову все однаково. Перевіряємо дроти на замикання з «+» і «масою» – чисто, нічого.
Серце впало: невже блок ABS помер?
Останній шанс – очищення контактів
Беру очищувач гальм (очисника контактів під рукою не було, а WD-40 для такого краще не використовувати). Добре прискаю на піни роз’єму блоку ABS і на сам роз’єм від проводки. Окислів на око не видно, але зима, сіль, волога – все може бути.
Висушую контакти, збираю все назад.
Сканером стираю помилки, індикатор ABS згас!
Тестова поїздка. Все працює
Побратим виїжджає на тестову поїздку по снігу. Кілька кілометрів, різкі гальмування, повороти – ABS працює, помилок немає.
Вся причина – легке окислення контактів саме на тих пінах, які відповідають за лівий задній датчик.
Висновок.
Діагностика рятує гроші і нерви.
Якби побратим одразу замовив і поставив новий датчик – проблема б залишилася, а гроші б зникли. Потім би довелося всеодно копати далі, але вже з новою деталлю в машині. Це час. А взимку без ABS на снігу та льоду – це дуже небезпечно.
В результаті – все вирішили за один день, без жодної нової запчастини.
Діагностика – це не витрата часу. Це економія грошей і безпеки.
Не забуваємо поставити лайк автору і підписатись на профіль автора та його автівку. Адже це ваша плата за його статтю, яку ви прочитали.
Усім миру, тепла в гаражі та справних машин!
Слава Україні! 🇺🇦
Дуже корисно 👍