(Події описані станом на серпень 2023 - березень 2024 року)
На рест Фьюженах, Форд на всіх комплектаціях зробив безключовий запуск (тобто кнопка старт/стоп), але не безключовий доступ.
Тобто будь-яка комплектація рест Фьюжена має безключовий запуск, в той же час, безключовий доступ (відкриття/закриття замків, багажника, і т.д.) були только або на SE з Luxury package, або на Титаніумах.
В мене же, SE, без Luxury package.
Відповідно безключового доступа не було, хоч він і заводився з кнопки.
Не те щоб це прям бісило, але враховуючи те, що я все одно розбирав передні двері коли ставив Мондео дзеркала, то поміняти ручки під безключовий доступ, та докинути проводку під ці ручки не склало труднощів.
Що було куплено.
1. 4 дверні ручки під безключовий доступ, в колір (хоча дві ручки все одно довелося перефарбовувати, були подряпані).
2. 4 максимальні дверні проводки, перед та зад.
3. Максимальний (майже) BCM від Ford Edge 2020 року. Парт-номер JU5T-15604-BAR.
Де можна зекономити. Нюанси.
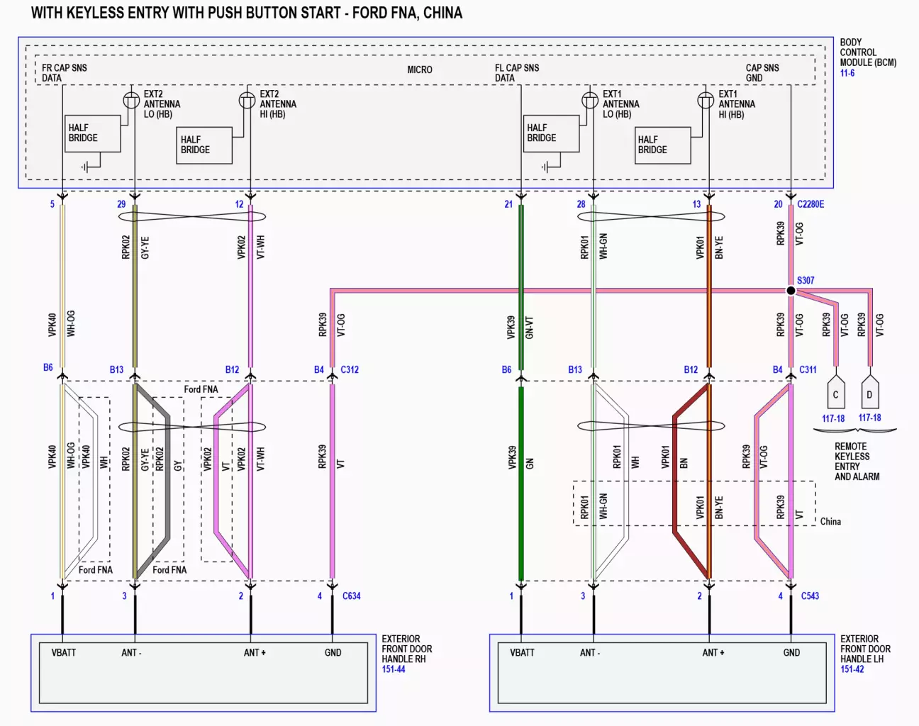
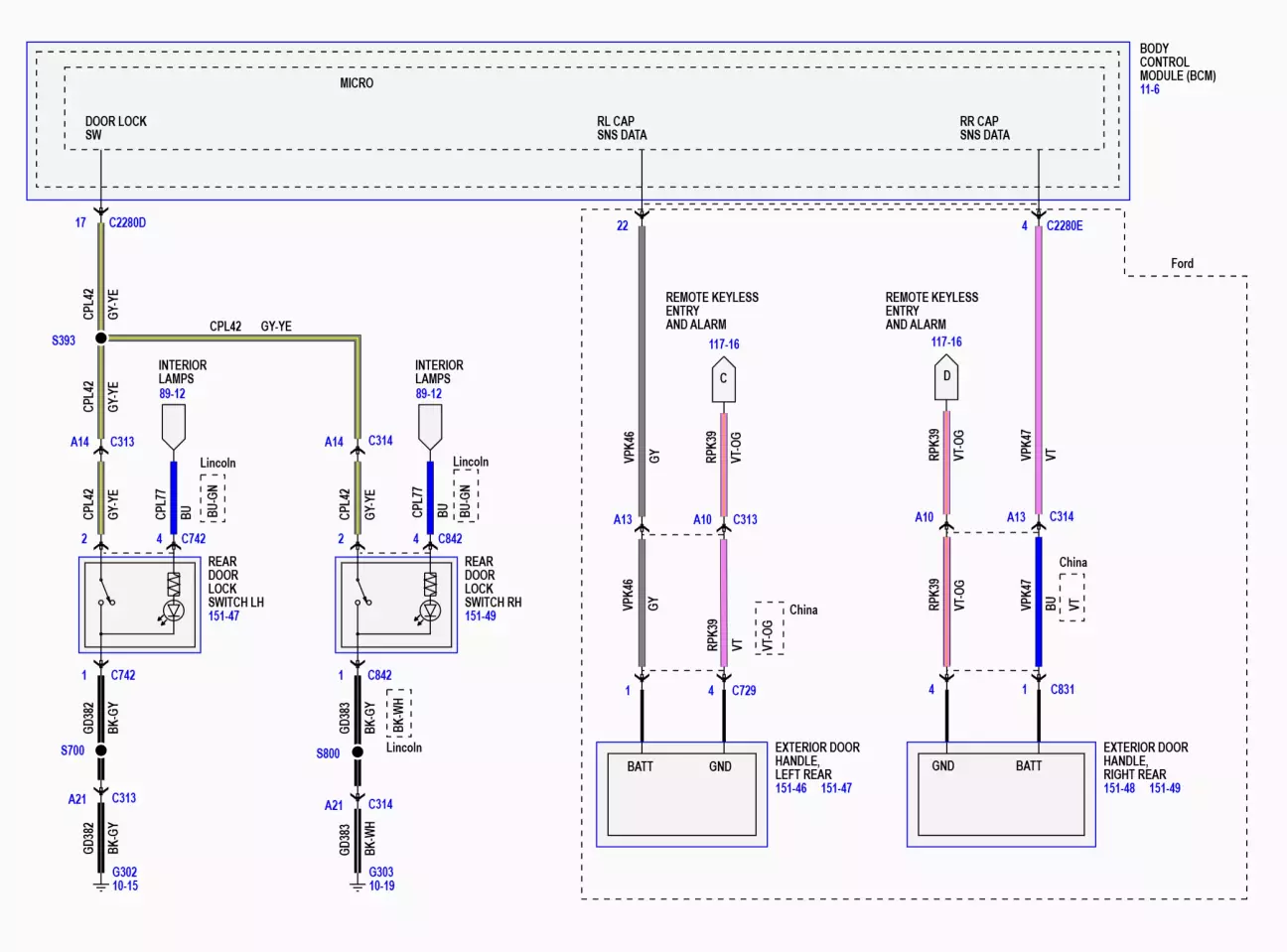
1. Проводку дверей під безключовий доступ можна просто допінувати і все.
В передні двері треба докинути 4 дроти, в задні двері - 2 дроти. Передню проводку я купляв через те що ставив максимальні Мондео дзеркала, враховуючи те, що у мене були бомж дзеркала, то довелося проводку би сильно допіновувати, простіше було поміняти.
А задня проводка на всіх Фьюженах однакова, відрізняється тільки наявністю проводки під твітери, та під безключовий доступ. Тож купляти її не було особливо сенсу, враховуючи те що для задніх ручок достатньо допінувати всього 2 піна.
2. Кажуть що рестовий BCM можна прошити під повний безключовий доступ, але в кого це вийшло - не знаю.
3. Чому BCM "майже" максимальний? Власне, на Фордах, принаймні 15604 бодіків, існувало декілька варіацій. Перша буква після 15604 відображала "рівень" цього бодіка. Вони були B/C/D/E, відповідно від найкращого, до самого бомж. На рест Фьюженах без безключового, стояли бодіки C серії. На Фьюженах з безключовим, стояли бодіки B серії. Але були і бодіки A серії, які стояли на Лінкольнах. Чим вони краще за бодіки B серії - незрозуміло.
4. При заміні бодіка, ви маєте мати 2 ключа. Якщо у вас один ключ - докупіть другий.
5. Для підшивання нового бодіка скоріш за все доведеться звернутися до електрика з дилерським доступом. Хоч Форскан зараз і вміє підшивати ключі, і виконувати PATS процедури, станом на березень 2024 у мене чогось не вийшло підшити новий бодік без ключей від цього бодіка, і відповідно без можливості увімкнути запалювання.
По суті, процес встановлення безключового доступу доволі простий.
1. Знімаємо дверні карти, знімаємо зовнішні ручки на дверях.
2. Допіновуємо проводку під дверні ручки.
3. Трохи модифікуємо механізми де кріпляться зовнішні ручки (далі в записі написав де, що, і як треба робити).
4. Вставляємо нові ручки, підключаємо до нової запінованої проводки.
5. Збираємо двері назад.
6. Міняємо BCM, підшиваємо ключі.
7. Конфігуруємо то все.
8. Насолоджуємося.
Все так просто тільки на ресті, бо більша частина безключового доступу вже стоїть в машині.
Всі антени (не враховуючи тих що в ручках), кнопка старт/стоп, проводка під безключовий доступ (є під торпедою, під підлогою, не вистачає тільки проводки в дверях), ну і не вистачає тільки дверних ручок з безключовим доступом, та проводки в дверях.
Як я розбирав передні двері і міняв в них проводку можна почитати в записі з встановленням Мондео дзеркал
На жаль, прям детально процес встановлення ручок я не фоткав, але можу трохи розповісти про нюанси.
1. Хоч мануал і НЕ каже що треба в передніх дверях витягувати скло, щоб витягнути замок в зборі, довелося це зробити, бо механізм склопідйомника сильно заважає.
Також, на водійській дверці мені ще заважала проводка від домофону. Я її відключив, та зняв її з кліпс, так простіше було витягнути замок, і вставити його назад.
2. На всіх 4 замках, а точніше на тих механізмах куди вставляється зовнішня ручка, треба випиляти/вирізати пластик, бо ручка з роз'ємом під безключовий доступ тупо не встане. Де випиляти/підрізати я позначив червоним кружечком на фото. Я кусачками відкушував пластик, потім обробляв виріз за допомогою канцелярського ножа.
3. Обов'язково дотримуйтесь інструкцій з сервіс мануалу про те, як знімаються і встановлюються ручки. Якщо щось зробити не так, може зіскочити собачка, яка тримає ручку, і тоді доведеться якось зачепити собачку/зняти замок, щоб повернути собачку на місце, інакше не вийде вставити і закріпити ручку.
Розпіновка ручок та схеми.
Ручки встановлені.
Заміна BCM.
Особливо нема тут шо розписувати, міняти бодік на цій машині це просто срака, бо знаходиться цей бодік так само глибоко в сраці. Почати відключати роз'єми з бодіка рекомендую з правого верхнього куточка, так буде простіше скоріш за все. Підключати, відповідно, з нижнього правого куточка.

Потім, після того як виявилося що Форскан не може підшити бодік без ключей, тобто без увімкнення запалювання, приїхав електрик, який підшив ключі через дилерський доступ.
Далі трохи підправив конфіг нового бодіка, бо свій заводський As-Built я вирішив в нього не заливати.
До речі, просто прописав в новий бодік ID своїх датчиків TPMS, машина поспала ніч, і зранку вона вже бачила датчики.

Ну і додав пункт в приборку, щоб вимикати/вмикати безключовий доступ.
Робив через Форскан.
Easy Mode:
IPC:
Menu - Intelligent Access: Enabled
Ну і результат.
Показувати тут майже нема шо.
Безключовий доступ працює, підходиш до машини, смикаєш за ручку - вона відразу ж відкривається. Закривається дотиком до сенсора на верхній частині ручки.
Багажник працює так само, підійшов, натиснув кнопку відкриття багажника - він відкрився, без відкриття всієї машини.
Ну і з'явився пункт в приборці, через який можна відключати безключовий доступ. Наприклад, коли миєте машину, щоб вона постійно не відкривалася/закривалася.
Що по грошах?
Станом на серпень 2023 - березень 2024 року це все коштувало:
4 дверні ручки: 150$
Фарба R3: 40$
Фарбування двох ручок: 30$
BCM + Доставка з США: 58$ + 10$ = 68$
Проводка задніх дверей Титаніум: 75$
Прив'язка нового BCM та ключів: 67$
Обдерті руки: Безцінно
Підсумок: 430$
Ціна питання 430 USD, Пробіг 72000 км.