Opel Astra G (Астра)

Рівень газу на штатній приборці, бакомерка ГБО на астру

Я їжджу на Opel Astra G
Баштанка, Україна

Я ни є автором данного девайса, я просто чуть переробив, на астрі ж і ланосі працює !!! 

Із опису орігінала 

========================

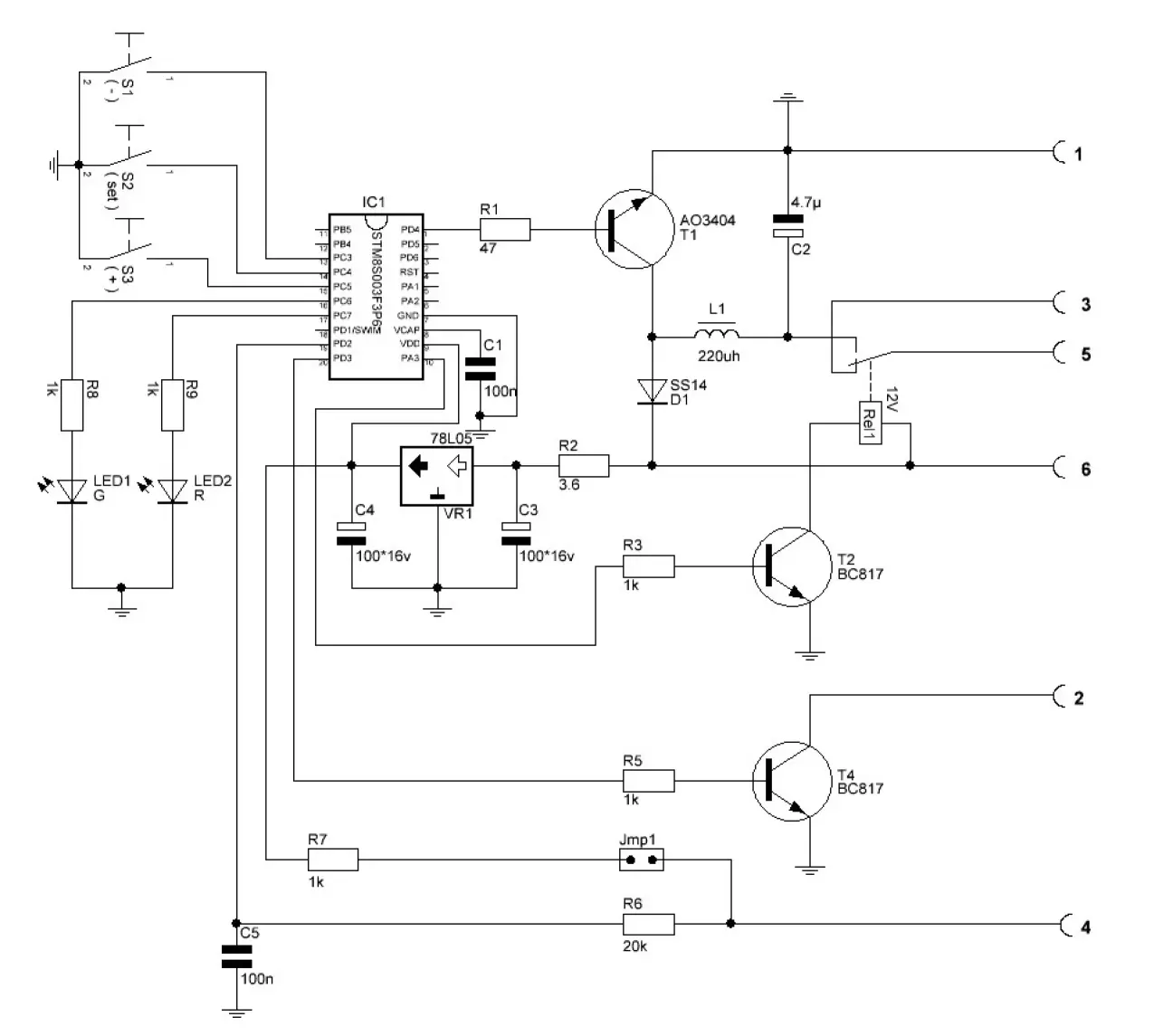
Устройство работает с любыми датчиками на мультиклапане, но точнее всего будет работать с WPGH-1.
Входящий сигнал об уровне подключается в разрыв провода, идущего с датчика топлива в баке к шкале топлива на приборной панели, а так же питание плюс и минус 12 В - от газового клапана на редукторе или мультиклапане.
Таким образом, при работе на ГБО отображается уровень газа, а при работе на бензине - бензина.
Настройка производится по точкам от двух до пяти ), между точками прибор работает линейно.
При первом включении устройство уже будет работать, так как имеет предварительный настройки для двух точек, но для более точных показаний именно на вашей шкале и с вашего датчика - нужна калибровка.

Пошаговая настройка и калибровка устройства:
1. Подаем питание на устройство - красный светодиод будет моргать равным количеству точек, а зеленый светодиод просто гореть.
Кнопками (+) и (-) можно изменить плавность хода стрелки на приборной панели, имеет 50 шагов, 0 - нет задержки, а 50 максимальная плавность.

2. Нажимаем кнопку SET, зеленый светодиод не горит, а красный мигает количеством точек.
Выбор количества точек для калибровки , кнопками (+) и (–) выставляем количество точек (два мигания и пауза это две точки, три мигания и пауза – три точки, четыре мигания и пауза – четыре точки, пять миганий и пауза – пять точек).

3. Нажимаем кнопку SET , красный светодиод одно моргание, а зеленый не горит.
Калибровка точки 1
на минимальном количестве газа в баллоне кнопками
(+) и (–) выводим стрелку приборной панели на нужную вам позицию. Нажимаем кнопку SEТ.
Калибровка точки 2
заправляем нужную вам порцию газа
(+) и (–) выводим стрелку приборной панели на нужную вам позицию. Нажимаем кнопку SEТ.
И так все точки по очереди, сколько их выбрали в предыдущем меню, после точки устройство перейдет в рабочий режим - красный светодиод будет моргать равным количеству точек, а зеленый светодиод просто гореть.

При работе устройства в обычном режиме - светодиод будет моргать (количеством импульсов равным количеству точек, а зеленый светодиод просто гореть).
Плату разместить в салоне и защитить от попадания влаги и короткого замыкания.

При исправном мультиклапане, с датчика WPGH-1 выходит напряжение (может незначительно отличаться):
пустой баллон - 0,8 В (первая точка)
полный баллон - 4,7 В (вторая точка)

Лампа резерва загорается от калибровки пустого баллона, при этом поплавок уже лежит на дне, а газа еще от 5 до 8 литров. Время срабатывания - 4 секунды. Функция не особо полезная, так как лампу нужно выводить отдельно.
Так же на некоторых автомобилях штатная лампа резерва топлива загорается от минимального положения стрелки на шкале и работает как с бензином так и с газом.

На плате есть разъем для выбора типа датчика, если перемычку не устанавливать - режим работы от трех контактного датчика wpgh-1, если замкнуть - работает с резистивными датчиками до 10 кОм. Если выход датчика подключен к кнопке или газовому оборудованию то перемычку не устанавливать при любом датчике.

Одним из важных моментов в настройке будет правильная установка датчика уровня газа на баллоне! После правильной установки можно измерить напряжение с датчика при пустом баллоне и при полном, записать эти значения и затем откалибровать плату, меняя показания на датчике до необходимых (что бы не делать это на заправке).

Устройство содержит две предустановленные настройки (две точки датчик wpgh-1), и вторая (пять точек датчик wpgh-1) . Нажать кнопку + и подать питание на устройство установится первая , а если нажать – и подать питание то это будет вторая.

Подключение устройства
1. масса
2. лампа резерва топлива (можно не использовать)
3. к датчику уровня топлива в бензобаке
4. вход с датчика уровня газа на баллоне
5. к шкале уровня топлива на приборке
6. питание +12 В от газового клапана


https://drive.google.com/file/d/1AGN7PRBgM18fEwpDmGgCscTfVXhEeqO8/view?usp=drive_link



Бакомерка на  ГБО



Бакомерка на  ГБО



Бакомерка на  ГБО



Бакомерка на  ГБО


Бакомерка на ГБО



Реклама
Акція -50% на діагностику
Опубліковано: 21 лютого 09:58
0 0 4

Коментарі

Щоб залишати коментарі, потрібно авторизуватись.