Opel Astra G (Астра)

Бортовий комп'ютер на astra g z14xer

Я їжджу на Opel Astra G
Баштанка, Україна

Зробив собі такий бк на астру



Екрани перемикатися з пульта, при наявності гбо і датчика WPGH-1 показує кількість газу в балоні 

Вся інфа про датчики і помилки виводиться на екран, є режим скидання адаптації корисно при гбо



Екранчики


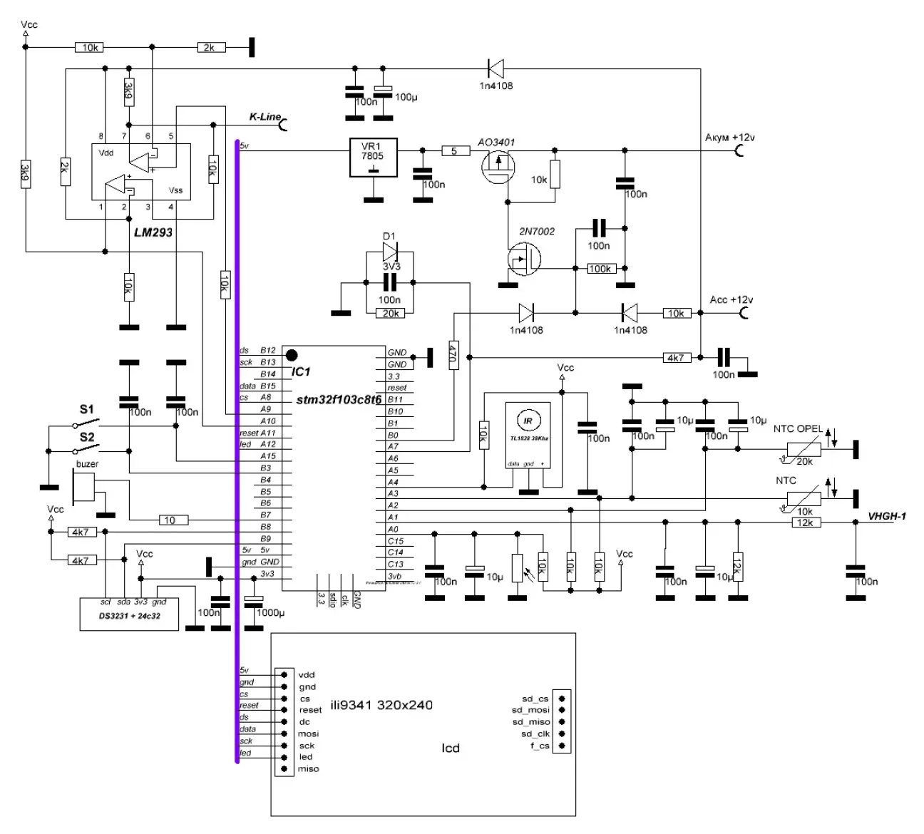
Схема бк


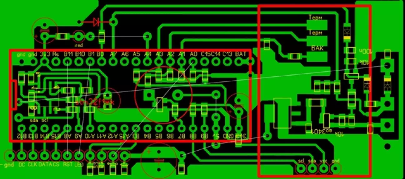
плата



Актуальна прошивка https://drive.google.com/file/d/1KQm9KglI0qx0izDxHBJ2k8MUHKQ1sQI0/view?usp=sharing

Плата https://drive.google.com/file/d/1Ffozzi1sh-0LB8OKsW7G9xa8hn99s_9m/view?usp=drive_link


Реклама
Акція -50% на діагностику
Опубліковано: 28 січня 20:07
0 0 2

Коментарі

Щоб залишати коментарі, потрібно авторизуватись.